Home 初学Git工作流程
Post
Cancel

初学Git工作流程

(文中图片均来源于网络)

Git

image

Git已是代码版本管理的标配,其分布式、多分支功能让人印象深刻。

Git工作流程(Git Workflow)

github_branching.png

当项目需要多人共同开发时,规范工作流程就变得越来越重要。合适的工作流程能让多人协同开发更加顺利和高效。

目前主流的Git工作流程有三种:

三种工作流程各有优缺点,对于不同类型的项目有各自的用武之地。笔者开发Android项目时使用的是Git Flow,对此比较熟悉。其余两种工作流程,笔者出于学习的目的,在文中谈谈自己的理解。

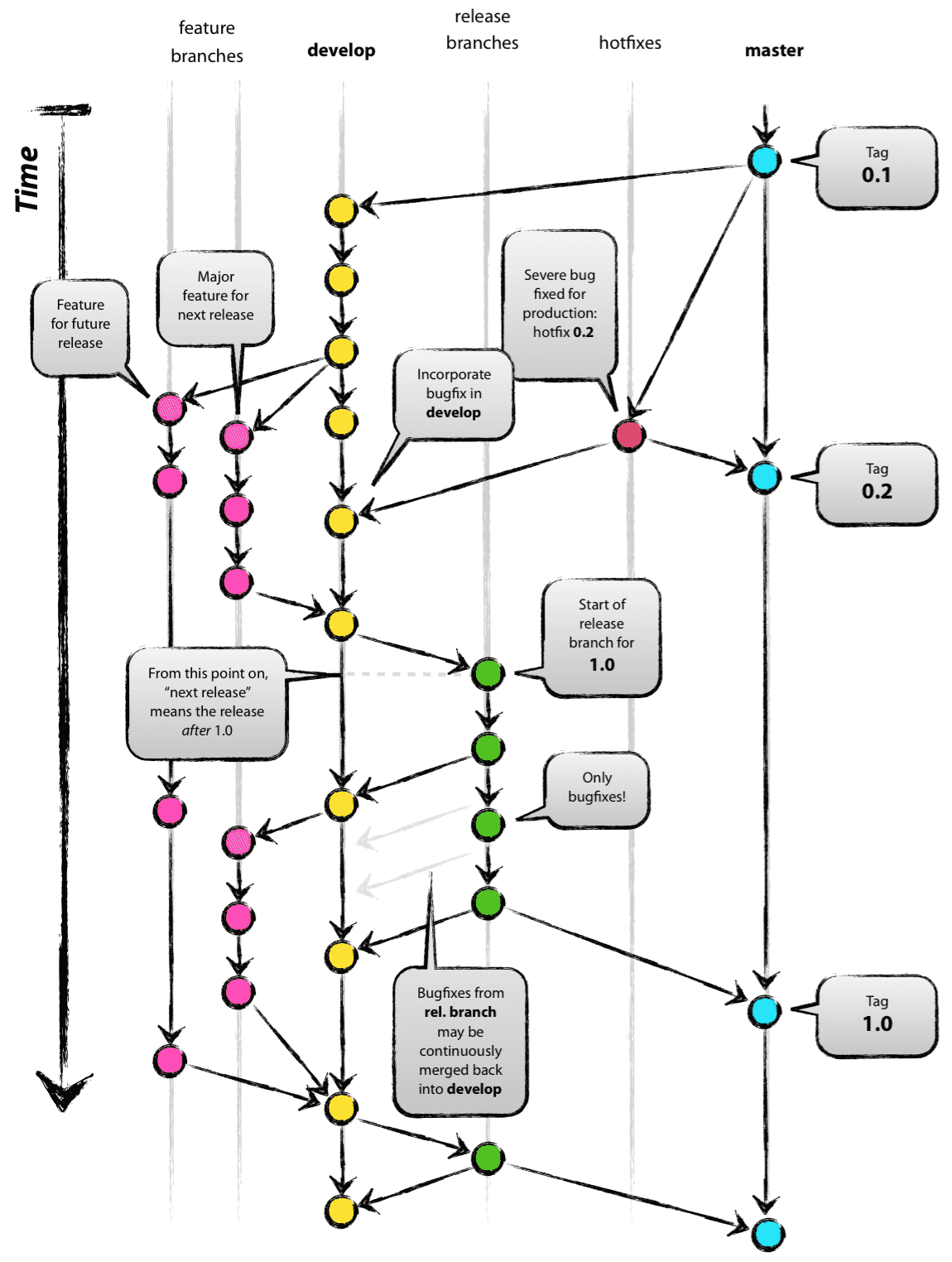
Git Flow

从分支分类开始,有以下几类:

长期分支、主要分支

  • master(主分支):稳定可发布、产品线
  • develop(开发分支):处于开发状态

image

1
2
git checkout -b develop master
git push origin develop

短期分支、支持性分支

  • feature(功能分支)
  • release(发布分支)
  • hotfix(修复分支)

feature 功能分支

image

1
2
3
4
5
6
7
8
git checkout -b feature-main develop
# git commit 1
# git commit 2
# git commit 3
git checkout develop
git merge --no-ff feature-main
git branch -d feature-main
git push origin develop
–no-ff

image

release 发布分支

image

1
2
git checkout -b release-1.0 develop
# 可能在该阶段再分出 fix-* 分支来修复发布前的问题,会有git commit和 git merge 操作。

发布分支已测试完毕,问题已修复,可发布时,将代码同步到master分支中。

1
2
3
4
5
git checkout master
git merge --no-ff release-1.0
git tag -a v1.0
git push origin master
git push origin v1.0

若在发布分支中有修复问题,那么这些提交也要同步到develop分支中。

1
2
3
git checkout develop
git merge --no-ff release-1.0
git push origin develop

删除发布分支。

1
git branch -d release-1.0

hotfix 修复分支

当线上版本有紧急问题需要修复,develop分支还处于下一个版本的开发状态,不好从开发分支分出修复分支,选择从master分出hotfix-*分支来修复该紧急问题。

image

1
2
git checkout -b hotfix-1.2.1 master
git commit -a -m "Bumped version number to 1.2.1"

该紧急问题被修复,并验收通过时发布修复版本,同步代码到master分支。

1
2
3
4
5
git checkout master
git merge --no-ff hotfix-1.2.1
git tag -a v1.2.1
git push origin master
git push origin v1.2.1

接着将代码同步到develop分支。

1
2
3
git checkout develop
git merge --no-ff hotfix-1.2.1
git push origin develop

删除修复分支。

1
git branch -d hotfix-1.2.1

实际操作中,会将master作为开发分支,因为它几乎是Git相关工具的默认分支,可以省去大量切换工作。新建诸如releaseproduction分支作为产品分支。

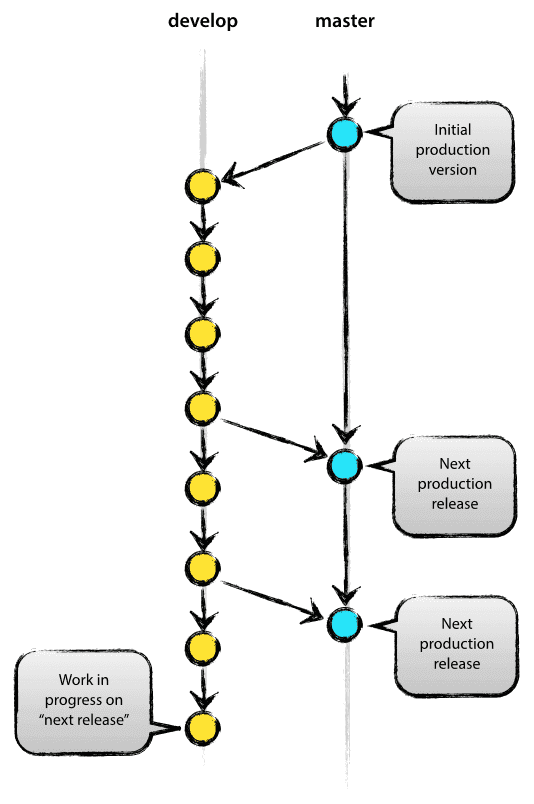
GitHub Flow

image

只有一个长期分支master,很适合持续发布的项目,如:网站,相比Git Flow 更简单、易用。

image

1
2
3
4
5
git checkout -b bug47833 master
git commit
git checkout master
git merge --no-ff bug47833
git push origin master

GitLab Flow

只有一个主分支master。该工作流程最大原则是“上游优先”,只有master分支的代码提交,才能应用到下游分支中。

在开发需求或修复问题时,可以使用GitHub Flow方式从master分支分出工作分支,开发完成后以合并请求合并到master分支,当验收通过时,就可以合入到下游分支并发布了。

持续发布

image

版本发布

image

结束语

本文主要介绍了3种Git工作流程,其中重点介绍了Git Flow。目前笔者所在的团队使用的工作流程类似于GitLab Flow,在这里只是简单的介绍,而GitHub Flow工作流程未真正实践过,出现在文中是为了丰富文章内容。

文中的Git工作流程并不是全部,完全可以自己按需扩展或全新定义出适合项目的工作流程。

参考资料

This post is licensed under CC BY 4.0 by the author.